点击量:5340 发布时间:2024-11-04
公开征求意见
为进一步促进跨境电商高质量发展,海关总署起草了《海关总署关于进一步促进跨境电商出口发展的公告(征求意见稿)》(以下简称《征求意见稿》)。现就《征求意见稿》是否存在影响公平竞争事项面向社会公开征求意见。
社会公众可通过以下途径和方式提出意见:
1
线上途径
登录海关总署网站(网址:http://www.customs.gov.cn),进入“首页>互动交流>意见征集”系统提出意见。
2
电子途径
电子邮件:59220905@qq.com
3
线下途径
通信地址:北京市建国门内大街6号海关总署口岸监管司,邮政编码为:100730,信封表面请注明“《海关总署关于进一步促进跨境电商出口发展的公告(征求意见稿)》意见”字样。
4
附件
意见反馈截止时间为2024年11月15日。
附件:
《海关总署关于进一步促进跨境电商出口发展的公告(征求意见稿)》
《海关总署关于进一步促进跨境电商出口发展的公告(征求意见稿)》的起草说明
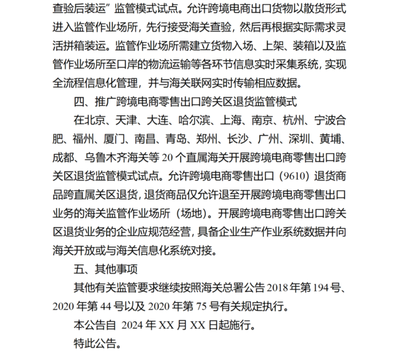
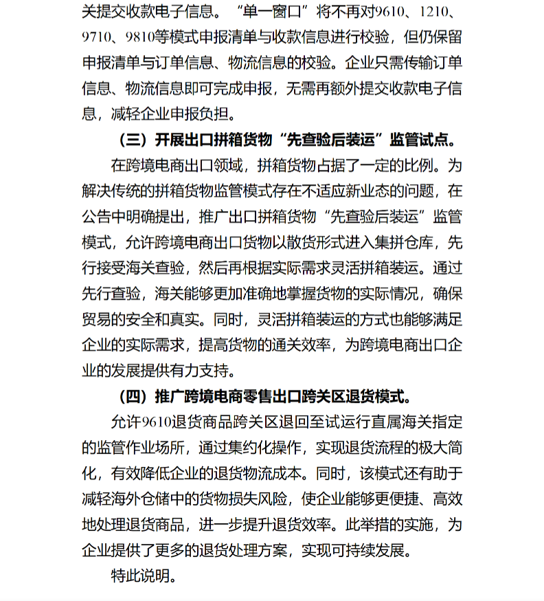
附件:《海关总署关于进一步促进跨境电商出口发展的公告(征求意见稿)》


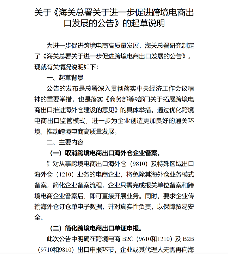
附件:关于《海关总署关于进一步促进跨境电商出口发展的公告》的起草说明


来源:海关总署